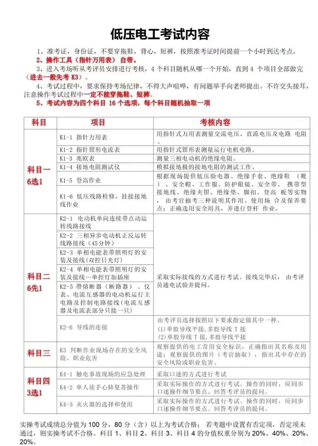
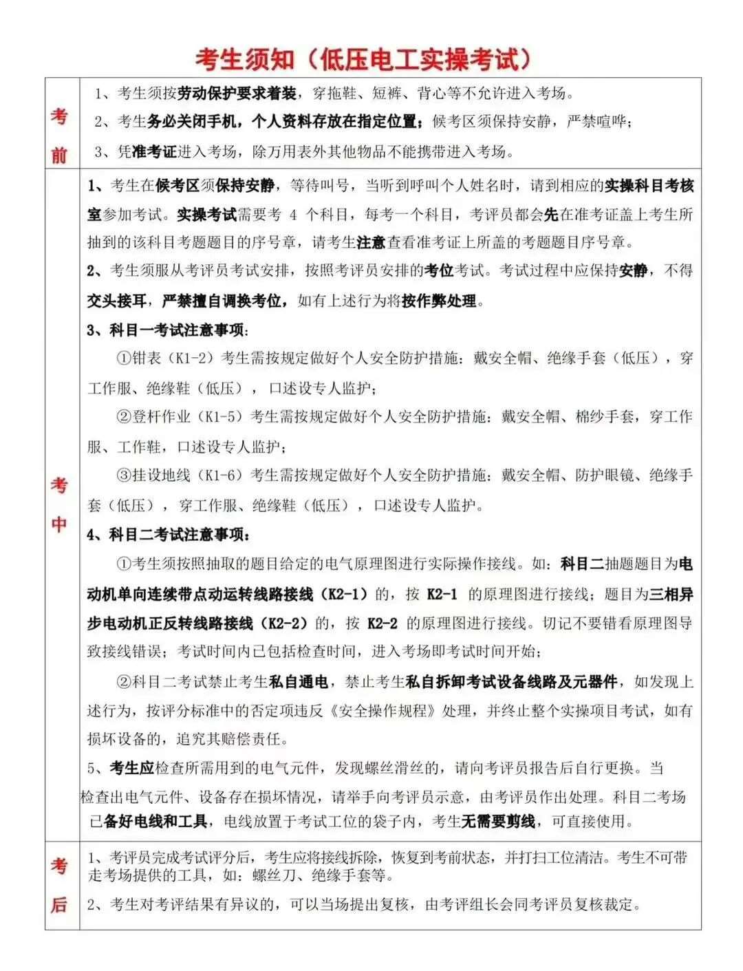
电工考试内容实操考试试题及答案


电工考电工证试题(一)
一、 单项选择题(50题,每题1分,共50分,每题的备选答案中只有一个*符合题意)
1、【单选题】使用剥线钳时应选用比导线直径( )的刃口。( B )
A、相同
B、稍大
C、较大
2、【单选题】( )是保证电气作业安全的技术措施之一。( B )
A、工作票制度
B、验电
C、工作许可制度
3、【单选题】导线接头、控制器触点等接触不良是诱发电气火灾的重要原因。所谓“接触不良”,其本质原因是( )。( C )
A、触头、接触点电阻变化引发过电压
B、触头接触点电阻变小
C、触头、接触点电阻变大引起功耗增大
4、【单选题】当车间电气火灾发生时,应首先切断电源,切断电源的方法是( )。( B )
A、拉开刀开关
B、拉开断路器或者磁力开关
C、报告负责人请求断总电源
5、【单选题】一般情况下220V工频电压作用下人体的电阻为( )Ω。( C )
A、500至1000
B、800至1600
C、1000至2000
6、【单选题】标有“100欧4瓦”和“100欧36瓦”的两个电阻串联,允许加的*高电压是( )V。( B )
A、20
B、40
C、60
7、【单选题】电容器在用万用表检查时指针摆动后应该( )。( B )
A、保持不动
B、逐渐回摆
C、来回摆动
8、【单选题】电工使用的带塑料套柄的钢丝钳,其耐压为( )V以上。( B )
A、380
B、500
C、1000
9、【单选题】三相交流电路中,A相用( )颜色标记。( B )
A、红色
B、黄色
C、绿色
10、【单选题】对电机内部的脏物及灰尘清理,应用( )。( C )
A、湿布抹擦
B、布上沾汽油、煤油等抹擦
C、用压缩空气吹或用干布抹擦
11、【单选题】( )仪表由固定的线圈,可转动的线圈及转轴、游丝、指针、机械调零机构等组成。( C )
A、磁电式
B、电磁式
C、电动式
12、【单选题】钳形电流表是利用( )的原理制造的。( A )
A、电流互感器
B、电压互感器
C、变压器
13、【单选题】绝缘材料的耐热等级为E级时,其极限工作温度为( )℃。( C )
A、90
B、105
C、120
14、【单选题】防静电的接地电阻要求不大于( )Ω。( C )
A、10
B、40
C、100
15、【单选题】( )仪表可直接用于交、直流测量,但精确度低。( B )
A、磁电式
B、电磁式
C、电动式
16、【单选题】电流继电器使用时其吸引线圈直接或通过电流互感器( )在被控电路中。( B )
A、并联
B、串联
C、串联或并联
17、【单选题】国家规定了( )个作业类别为特种作业。( C )
A、20
B、15
C、11
18、【单选题】电机在正常运行时的声音,是平稳、轻快、( )和有节奏的。( B )
A、尖叫
B、均匀
C、摩擦
19、【单选题】熔断器在电动机的电路中起( )保护作用。( B )
A、过载
B、短路
C、过载和短路
20、【单选题】三极管超过( )时,必定会损坏。( C )
A、集电极*大允许电流Icm
B、管子的电流放大倍数β
C、集电极*大允许耗散功率Pcm
21、【单选题】在低压供电线路保护接地和建筑物防雷接地网,需要共用时,其接地网电阻要求( )。( B )
A、≤2.5Ω
B、≤1Ω
C、≤10Ω
22、【单选题】特低电压限值是指在任何条件下,任意两导体之间出现的( )电压值。( B )
A、最小
B、*大
C、中间
23、【单选题】熔断器的额定电压,是从( )角度出发,规定的电路*高工作电压。( B )
A、过载
B、灭弧
C、温度
24、【单选题】根据《电能质量供电电压允许偏差》规定,10kV及以下三相供电电压允许偏差为额定电压的( )。( B )
A、±5%
B、±7%
C、±10%

25、【单选题】电流截止负反馈在交磁电机扩大机自动调速系统中起( )作用.( A )
A、限流
B、减少电阻
C、增大电压
D、电磁离合器
26、【单选题】开关三极管一般的工作状态是( )。( D )
A、截止
B、放大
C、饱和
D、截止和饱和
27、【单选题】变压器连接组别是指变压器原、副边绕组按一定接线方式连接时,原、副边电压或电流的( )关系。( C )
A、频率
B、数量
C、相位
D、频率、数量
28、【单选题】一正弦交流电的有效值为10A,频率为50Hz,初相位-30°,它的解析式为( )。( C )
A、i=10Sin(314t+30°)A
B、i=10Sin(314t-30°)A
C、i=10√2Sin(314t-30°)A
D、i=10√2Sin(50t+30°)A
29、【单选题】三相电动势到达*大的顺序是不同的,这种达到*大值的先后次序,称三相电源的相序,相序为U-V-W-U,称为( )。( A )
A、正序
B、负序
C、逆序
D、相序
30、【单选题】接地摇表的电位探针和电流探针应沿直线相距( )米分别插入地中。( B )
A、15
B、20
C、25
D、30
31、【单选题】在交流电流表中经常采用的是( )测量机构。( B )
A、磁电系
B、电磁系
C、静电系
D、感应系
32、【单选题】变压器绕组的直流电阻测量方法通常有( )。( D )
A、电压表法和平衡电桥法
B、电流表法和平衡电桥法
C、电压表法和电流表法
D、电压降法和平衡电桥法
33、【单选题】35KV及以下变电所其供电频率偏差不得超过( )。( A )
A、±0.5HZ
B、±0.4HZ
C、±0.3HZ
D、±0.2HZ
34、【单选题】提高企业用电负荷的功率因数可以使变压器的电压调整率()。( C )
A、基本不变
B、增大
C、减小
D、不变
35、【单选题】晶闸管导通的条件是( )。( C )
A、阳极和阴极间加正向电压,门极不加电压
B、阳极和阴极间加反向电压,门极和阴极间加正向电压
C、阳极和阴极,门极和阴极间都加正向电压
D、阳极和阴极间加正向电压,门极加反向电压
36、【单选题】双极型半导体器件是( )。( B )
A、二极管
B、三级管
C、场效应管
D、稳压管
37、【单选题】三相异步电动机外壳带电,造成故障的可能原因是( )。( B )
A、电源电压过高
B、接地不良或接地电阻太大
C、负载过重
D、电机与负载轴线不对
38、【单选题】在滑差电动机自动调速控制线路中,测速发电机主要作为()元件使用.( D )
A、放大
B、被控
C、执行
D、检测
39、【单选题】改善电压偏差的主要措施有( )。( D )
A、合理减少线路阻抗
B、采用有载调压变压器
C、提高自然功率因数,合理进行无功补偿
D、上述说法都对
40、【单选题】交流测速发电机的杯形转子是用()材料做成的。( A )
A、高电阻
B、低电阻
C、高导磁
D、低导磁
41、【单选题】晶闸管硬开通是在( )情况下发生的。( C )
A、阳极反向电压小于反向击穿电压
B、阳极正向电压小于正向转折电压
C、阳极正向电压大于正向转折电压
D、阴极加正压,门极加反呀
42、【单选题】三相电路中相电流等于( )。( A )
A、U相/Z
B、U相/Z
C、I线
D、U线/R
43、【单选题】FN3-10T型负荷开关安装之后,用2500V兆欧表测量开关动片和触点对地绝缘电阻,交接试验时应不少于()MΩ.( C )
A、300
B、500
C、1000
D、800
44、【单选题】滑轮用来起重或迁移各种较重设备或部件,起重高度在( )米以下。( B )
A、2
B、3
C、4
D、5
45、【单选题】异步电动机不希望空载或轻载的主要原因是( )。( A )
A、功率因数低
B、定子电流较大
C、转速太高有危险
D、转子电流较大
46、【单选题】FN4-10型真空负荷开关是三相户内高压电器设备,在出厂作交流耐压试验时,应选用交流耐压试验标准电压( )千伏。( A )
A、42
B、20
C、15
D、10
47、【单选题】接地摇表在减小或消除市电干扰方面,采用( )措施。( B )
A、提高发电机电压
B、特设发电机电源频率为90HZ
C、自备发电机电源
D、选择不同仪表端子
48、【单选题】1度电可供"220V,40W"的灯泡正常发光的时间是( )。( C )
A、20小时
B、40小时
C、25小时
D、10小时
49、【单选题】若要调大带电抗器的交流电焊机的焊接电流,可将电抗器的()。( B )
A、线圈向内调
B、铁心空气隙调大
C、线圈向外调
D、铁心空气隙调小
50、【单选题】电力变压器并联运行是将满足条件的两台或多台电力变压器( )同极性端子之间通过同一母线分别互相连接。( C )
A、一次侧
B、二次侧
C、一次侧和二次侧
D、上述说法都对
二、判断题(50题,每题1分,共50分)
1、【判断题】 电源中性点经消弧线圈接地方式,其目的是减小接地电流。( √ )
2、【判断题】 完成工作许可手续后,工作负责人(监护人)应向工作班人员交代现场安全措施、带电部位和其他注意事项。( √ )
3、【判断题】 操作要按操作顺序填写,一张操作票只能填写一个操作任务。( √ )
4、【判断题】 停电检修的设备,各侧电源的断路器和隔离开关的操作电源也需断开。( √ )
5、【判断题】 移动电气设备的电源线单相用三芯电缆,三相用四芯电缆。( √ )
6、【判断题】 在断路器异常运行及处理中,值班人员发现当断路器发生分闸脱扣器拒动时,应申请立即处理。( √ )
7、【判断题】 重复接地,是指将变压器零线(三相四线制供电系统中的零干线)多点接地。( √ )
8、【判断题】 雨天室外倒闸操作应按规定使用带有防雨罩的绝缘棒。( √ )
9、【判断题】 接地线用绿/黄双色表示。( √ )
10、【判断题】 避雷器与被保护设备串联连接。( × )
11、【判断题】 继电器是一种在其输入物理量(电气量或非电气量)达到规定值时,其电气输出电路被接通的自动装置。( × )
12、【判断题】 配电装置的长度超过6m时,屏后应有两个通向本室或其他房间的出口,其距离不宜大于20m。( × )
13、【判断题】 金具在架空线路中主要用于支持、固定、连接、接续、调节及保护作用。( √ )
14、【判断题】 对电动机而言,频率增高将使其转速降低,导致电动机功率的降低,将影响所带动转动机械的出力,并影响电动机的寿命。( × )
15、【判断题】 S11-M(R)-100/10表示三相油浸自冷式,双绕组无励磁调压,卷绕式铁芯(圆载面),密封式,额定容量100kVA,低压侧绕组额定电压为10kV电力变压器。( × )
16、【判断题】 消雷器是利用金属针状电极的电磁感应原理,使雷云电荷被中和,从而不致发生雷击现象。( × )
17、【判断题】 RN2型高压熔断器一般可通过观察熔丝熔断指示器是否弹出,来判断熔丝是否熔断。( × )
18、【判断题】 按照国家标准,铭牌上除标出变压器名称、型号、产品代号、标准代号、制造厂名、出厂序号、制造年月以外,还需标出变压器的技术参数数据。( √ )
19、【判断题】 衡量继电保护的好坏,最重要的是看其是否具有速动性。( × )
20、【判断题】 当梯子的高度大于6m时,要上、中、下三端绑扎。( √ )
21、【判断题】 重复接地的接地电阻要求小于4Ω。( × )
22、【判断题】 由于检修工作需要,可将六氟化硫(SF6)断路器打开后,将六氟化硫(SF6)气体排入大气中。( × )
23、【判断题】 新装电容器组投运前,应检查电容器的额定电压是否与电网电压相符()。( √ )
24、【判断题】 长直载流导线周围的磁力线是环绕导线的同心圆形状,离导线越近,磁力线分布越密,离导线越远,磁力线分布越疏。( √ )
25、【判断题】 在一类用电负荷中,当中断供电将发生中毒、爆炸和火灾等情况的负荷,以及特别重要场所的不允许中断供电的负荷,称为特别重要的负荷。( √ )

1、【判断题】电工和用电人员工作时,必须按规定穿戴绝缘防护用品,使用绝缘工具。( √ )
2、【判断题】分配电箱的电器配置在采用二级漏电保护的配电系统中、分配电箱中也必须设置漏电保护器。( × )
3、【判断题】配电室位置的选择应做到周围环境灰尘少、潮气少、震动少、无腐蚀介质、无易燃易爆物、无积水。( √ )
4、【判断题】鼠笼式异步电动机所用熔断器熔体的额定电流,可选择为电动机额定电流的1~2倍。( × )
5、【判断题】熔断器主要用作电路的短路保护。( √ )
6、【判断题】停电操作顺序为,总配电箱→分配电箱→开关箱。( × )
7、【判断题】各级配电装置均应配锁,并由专人负责开启和关闭上锁。( √ )
8、【判断题】人体触电致死,是由于肝脏受到严重伤害。( × )
9、【判断题】雷击时,如果作业人员孤立处于暴露区并感到头发竖起时,应该立即双膝下蹲,向前弯曲,双手抱膝。( √ )
10、【判断题】低压设备或做耐压实验的周围栏上可以不用悬挂标示牌。( × )
11、【判断题】在距离线路或变压器较近,有可能误攀登的建筑物上,必须挂有“禁止攀登,有电危险”的标示牌。( √ )
12、【判断题】为了防止触电可采用绝缘、防护、隔离等技术措施以保障安全。( √ )
13、【判断题】对于容易产生静电的场所,应保持地面潮湿,或者铺设导电性能好的地板。( √ )
14、【判断题】在充满可燃气体的环境中,可以使用手动电动工具。( × )
15、【判断题】漏电保护器主要是对可能致命的触电事故进行保护,不能防止火灾事故的发生。( × )
16、【判断题】在中性点直接接地的电力系统中,为了保证接地的作用和效果,除在中性点处直接接地外,还须在中性线上的一处或多处再做接地,称重复接地。( √ )
17、【判断题】施工现场停、送电的操作顺序是:送电时,总配电箱→分配电箱→开关箱;停电时,开关箱→分配电箱→总配电箱。( √ )
18、【判断题】导线的选择主要是选择导线的种类和导线的截面。( √ )
19、【判断题】在使电者脱离电源时,救护人员不得采用金属和其他潮湿的物品作为救护工具。( √ )
20、【判断题】脱离低压电源的方法可用“拉”“切”“挑”“拽”和“垫”五个字来概括。( √ )
21、【判断题】电击是电流通过人体内部,破坏人的心脏、神经系统、肺部的正常工作造成的伤害。( √ )
22、【判断题】钢筋机械的金属基座必须与PE线做可靠的电气连接。( √ )
23、【判断题】混凝土机械电机的金属外壳或基座与PE线连接必须可靠,连接点不得少于2处。( √ )
24、【判断题】电功建筑机械带电零件与机体间的绝缘电阻不应低于1MΩ。( × )
25、【判断题】施工升降机导轨上、下极限位置均应设置限位开关。( √ )
·END·
扫码关注更多资讯

-
课堂随拍
视频